欢迎各位同学加入考研社区
为全面提升我校学子在研究生考试中的竞争力,营造"互帮互助、资源共享、传承创新"的学术氛围,构建可持续发展的"传帮带"学术生态,我校培训中心特此打造集备考指导、经验分享、资源整合于一体的"一站式"考研服务平台。
一、考研社区福利
01免费助研课程
•考研英语通关课程(课程体系见附件一)
•数学零基础课程(课程体系见附件二)
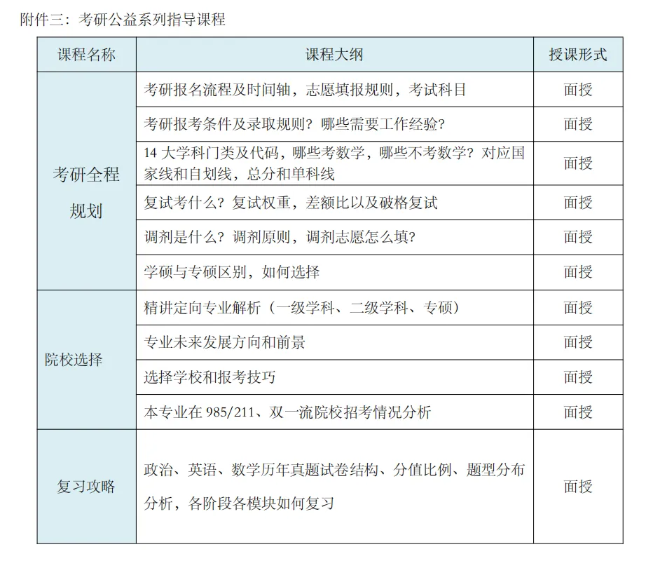
•考研公益系列指导课程(见附件三)
•考研先锋导学课(课程体系见附件四)

下一:暂无
联系电话:0411-86245107/86245145