中国华电集团有限公司2021年校园招聘
一、企业简介
中国华电集团有限公司(以下简称“中国华电”)是2002年底国家电力体制改革组建的国有独资发电企业集团,是国务院国资委监管的特大型中央企业,也是中央直管的国有重要骨干企业。主要业务有发电、煤炭、科工、金融四大产业板块。资产及业务主要分布在全国31个省(区、市)和香港特别行政区以及印尼、柬埔寨、俄罗斯、西班牙等40多个国家。连续9年上榜《财富》世界500强,2020年位列第370位。
公司发电装机达1.58亿千瓦,其中清洁能源装机占比40.3%,是国内最大天然气发电运营商,拥有同类型企业中最多的水电和分布式发电装机。煤炭产业产能5830万吨/年,拥有4个千万吨级煤矿。科工产业拥有国家级火力发电检测、分布式能源技术等多个科技创新平台。金融产业拥有6家机构,具有财务公司、信托公司、证券、保险经纪等4类金融牌照。公司控股7家境内外上市公司,资产总额达到8488亿元。
立足新时代,谋划新发展。中国华电以习近平新时代中国特色社会主义思想为指导,坚持新发展理念,深入推进“五三六战略”,全面增强竞争力、创新力、控制力、影响力、抗风险能力,加快创建具有全球竞争力的世界一流能源企业。
需要了解更多详情,欢迎访问我们的官方网站:
http://www.chd.com.cn,或搜索微信公众号:中国华电。
二、招聘类别
中国华电2021年毕业生校园招聘。
校园招聘
重点着眼于为中国华电各所属企业培养积蓄人才资源,录用人员一般以本科及以上学历应届毕业生为主(特别优秀的电力、煤炭相关专业院校应届大专毕业生也可报名),与基层企业签订劳动合同,人事关系落在基层企业所在地。
三、招聘基本要求及报名方式
(一)招聘条件
校园招聘
以大学本科及以上学历应届毕业生为主,专业对口或相近,完成规定学业并获得相应学历、学位,特别优秀的电力、煤炭相关专业院校应届大专毕业生也可报名。
(二)招聘专业
校园招聘专业
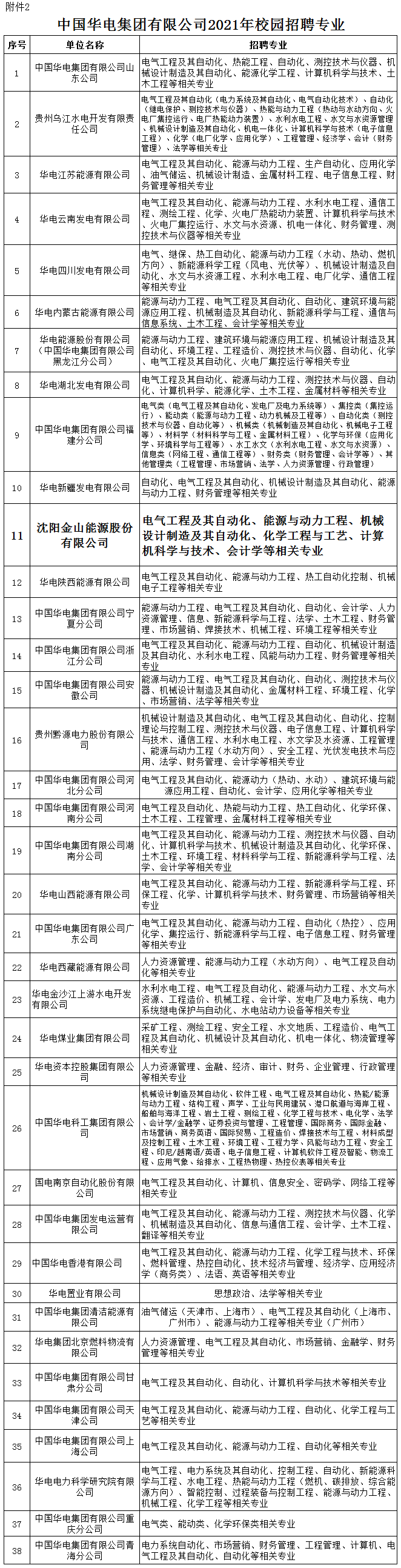
详见中国华电集团有限公司2021年校园招聘专业(附件2)(见文中最下方)。
(三)报名方式
校园招聘报名
可于宣讲现场(宣讲日程见行程安排)投递纸质简历报名,或通过电子邮件将个人简历投递至相关直属单位指定招聘邮箱,具体邮箱地址、联系方式见中国华电集团有限公司直属单位简介(附件3)。
四、招聘流程
校园招聘
发布招聘公告→校园宣讲→校园宣讲现场及招聘邮箱接收简历投递(特别优秀者可在校园招聘现场直接签订就业协议)→筛选简历→组织笔试面试→确定录用名单→体检→与基层企业签订就业协议。
五、注意事项
(一)真实性原则
为保证此次招聘工作的公正性和规范性,应聘人员应对个人填报信息的真实性负责,如与事实不符,将被取消录用资格。
(二)疫情防控要求
应聘人员应严格遵守属地疫情防控政策,提前准备属地健康绿码、国务院客户端14天行程码等以备查验;在招录现场,应聘人员应注重个人防护,科学佩戴口罩,保持社交距离。根据疫情防控有关要求,必要时将对招聘工作安排进行适当调整,请广大应聘人员理解、支持和配合。
(三)其他
中国华电不会以任何名义向应聘人员收取费用、索要财物,招聘过程中遇到的问题,请反馈至
huadian010010@163.com(本邮箱仅用于问题反馈,不接收简历投递)。
校园招聘咨询电话:
详见中国华电集团有限公司直属单位简介(附件3)。
附件:中国华电集团有限公司2021年校园招聘专业.pdf(见下图)
附件:中国华电集团有限公司直属单位简介.pdf(沈阳金山能源股份有限公司简介和联系方式见下图)
